ETIR

A Equipe de Tratamento e Resposta a Incidentes de Segurança Cibernética (ETIR) é um componente essencial da infraestrutura de segurança do Poder Judiciário, conforme estabelecido pela Resolução nº 396, de 07 de junho de 2021, do Conselho Nacional de Justiça, que institui a Estratégia Nacional de Segurança Cibernética do Poder Judiciário (ENSEC-PJ). Esta resolução visa fortalecer as defesas cibernéticas do judiciário brasileiro, em conformidade com as melhores práticas e diretrizes.

Além disso, a ETIR é requisitada pelo anexo I da Portaria nº 162, de 10 de junho de 2021, do Conselho Nacional de Justiça, que constitui o Protocolo de Prevenção de Incidentes Cibernéticos do Poder Judiciário (PPINC-PJ). Este protocolo define os procedimentos e responsabilidades para prevenir e responder a incidentes cibernéticos no âmbito judiciário, destacando a importância de uma equipe especializada para gerenciar esses eventos de maneira eficiente e coordenada.

No contexto específico do Poder Judiciário do Estado do Acre, a instituição da ETIR também é respaldada pela Resolução TPADM nº 291/2023, que estabelece a Estratégia de Tecnologia da Informação e Comunicação e a Estratégia de Segurança da Informação. Esta medida visa assegurar a proteção dos dados e sistemas judiciais, alinhando-se às diretrizes nacionais de segurança cibernética.

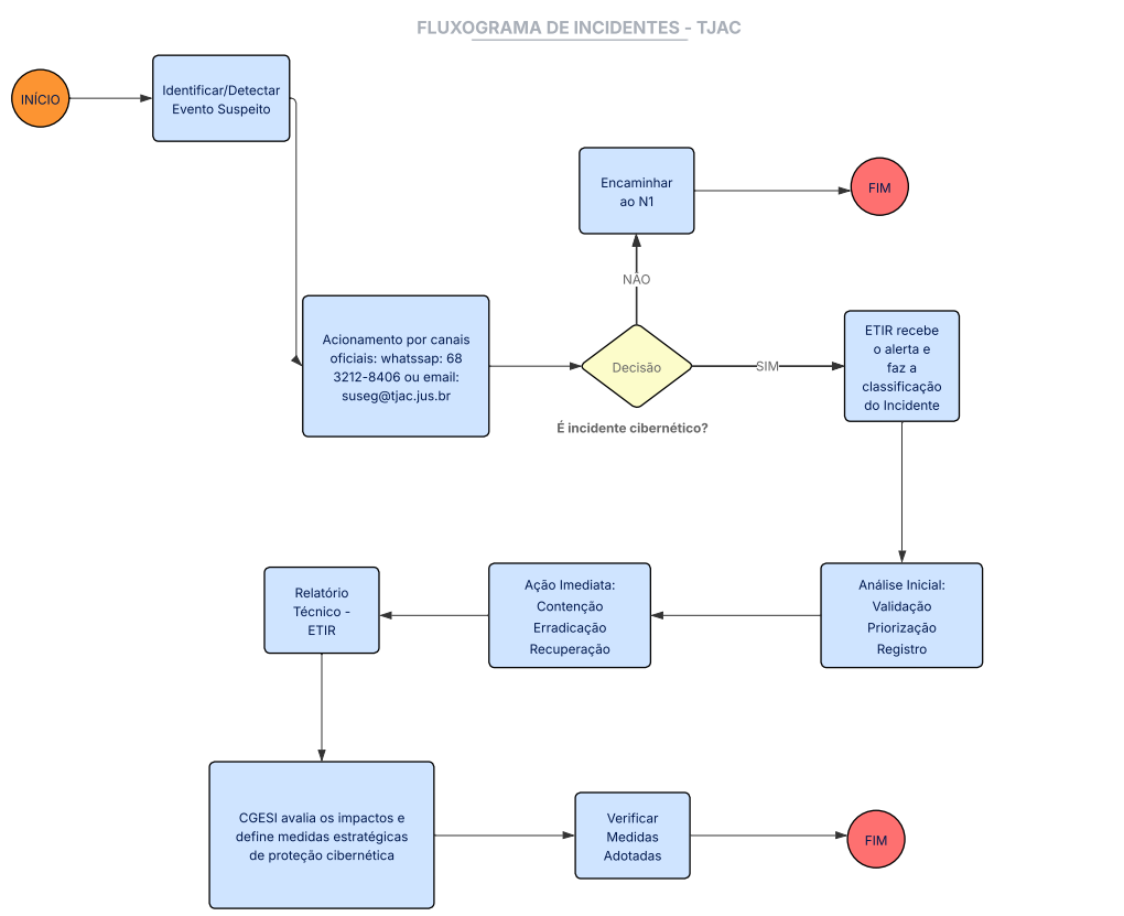
A necessidade de implementar a ETIR é reforçada pelo art. 11, inciso II da Resolução nº 396/2021, que determina a criação de uma equipe especializada para tratamento e resposta a incidentes de segurança cibernética. Essa equipe desempenha um papel essencial na detecção, análise detalhada e resposta rápida a ameaças cibernéticas, contribuindo assim para a proteção contínua dos sistemas e informações do Poder Judiciário contra potenciais ataques e violações de segurança.

Portanto, a ETIR não apenas satisfaz exigências regulatórias e estratégicas estabelecidas pelas resoluções e protocolos mencionados, mas também desempenha um papel essencial na defesa proativa e na resposta eficaz a incidentes cibernéticos dentro do contexto complexo e sensível do Poder Judiciário do Acre.

Nomeação dos membros da Equipe de Tratamento e Resposta a Incidentes – ETIR

Baixar

Baixar

Baixar

Compartilhe em suas redes